
UPS磷酸铁锂电池相较于阀控铅酸电池的优势
来源:AG旗舰厅电气 日期:2024-09-02 13:51 浏览量:次
UPS锂电池相较于阀控铅酸电池的优势。锂电池方案具有安全性,可靠性,经济性的特点,相比传统的铅酸电池能大大提高关键基础设施的性能。当今领先的电池制造商针对UPS不间断电源系统制造出了高质量的锂电池,电池设计和包装可进一步保障电池持久耐用。
UPS磷酸铁锂电池组相较于阀控铅酸电池的优势

▪高能量密度
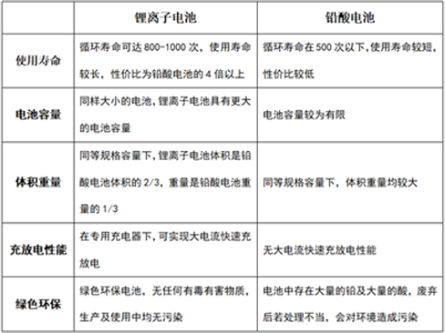
相比传统UPS而言,锂电池UPS能量密度更高,目前已达到460-600Wh/kg,约为铅酸电池的6~7倍。这意味着锂电池在相同的电荷容量下更轻。
▪体积小、重量轻
由于锂电池具有较高的能量密度,因此它的占地空间或容积小于VRLA电池。相同功率密度下,锂电池重量及体积约为铅酸电池的1/3,占地面积与承重可节省2/3,这种空间节省对于采用更紧凑的外置锂电池组的更长运行时间的应用独具吸引力。有效降低设备空间成本投入有效增加现有IT系统的部署规模,节约投资成本并提升客户收益。
▪使用寿命长
与铅酸蓄电池3-5年的使用寿命相比,锂电UPS的电池使用寿命延长至8-10年,这就避免了更换电池的麻烦,锂电池不必每3-5年更换一次,能够节省大量成本。此外,与阀控式铅酸电池相比,锂电池可以充满电并储存更长时间,对电池寿命的影响极小。
▪充电更快
对于架构型系统而言,锂电池组通常可以在不到2小时的时间内充电到90%的容量,而阀控式铅酸电池可能需要4小时以上才能达到相同的容量,充满电需要24小时。如果数据中心连续几次断电,锂电池可以快速充电,为每次断电提供备用电源。
▪安全环保
锂电UPS所采用的磷酸铁锂电芯,是锂电池中较为安全电芯之一,不含任何对人体有害的金属元素,充放电过程中不产生任何有害及腐蚀性气体,更符合数据中心高可靠、绿色环保的要求。
▪智能管理,优化能效
采用BMS电池管理系统,加三级强电保护架构,快速检测电流、电压、温度等关键参数,并对异常情况报警提示,准确分析和显示电池剩余电量和使用寿命。锂电池与UPS全通信交互,系统实时联动保护,实现更高的系统安全性。

铅酸电池与锂电池的优缺点比较
相对于磷铁锂电池,传统的铅酸蓄电池,有以下几点不足:
1、质能比低,体积能量比小,电池重量大,占用空间大。
2、充放电效率低,充放电效率约为92%,使用一段时间后仍存在充放电效率降低的问题。
3、阀控式铅酸蓄电池寿命短,5-8年设计寿命,大多数实际使用3-5年。
4、工作环境温度要求较高,当温度超过25度时,每升高7~10℃,电池的寿命就会减少一半。
5、由于大量采用铅蓄电池,在其开采、加工和使用过程中,极易对环境造成严重污染。
AG旗舰厅电气锂电池UPS电源生产厂家
AG旗舰厅电气从事UPS电源行业多年,着眼于为不断变化和革新的供电应用场景提供可靠,节能,简单,灵活的用户体验,致力于实现解决方案的深度融合。
作为行业领先的锂电池UPS电源系统供应商,AG旗舰厅电气不仅拥有完整的产品组合,并且能够提供保护关键基础设施所需的解决方案和服务,该方案从设计理念到产品方案开发,遵循轻量化、标准化的设计原则,技术成熟,方案可靠,致力于为用户带来更加安全智能的供配电体验。
新型锂电UPS电源该产品兼容立式和卧式设计,具有可靠性高,高效节能,带载能力强,小巧灵活,便于部署的特点。提升了效率、优化了结构、延展了容量、简化了操作和安装,适用于中小型IT机房、网络通信、电力、公安、金融、网络、医疗、安防、工业自动化、轨道交通、航天航海、加工制造业以及其他各种应用场景。
联系AG旗舰厅